为什么有些企业的IPD咨询项目效果不明显?
浏览次数: 次
经常会听到一些企业说做了IPD咨询项目的效果一言难尽。按照IPD的鼻祖、PACE理论框架的奠基者麦克格拉斯的看法,没有在2年内实现研发管理效能大幅度提升的目标(提升30%~50%)的IPD咨询项目应该归于失败,就本人的IPD咨询实践效果看,达到这个目标是完全可能的,并且项目实施后3个月通常就能明显感受到效果。但遗憾的是,如果拿这条作为咨询项目成功的标志,按照普华永道的说法咨询项目成功率不超过60%。
为了说清为什么失败的原因,首先要理解什么是IPD改进项目。IPD改进项目的类型可以参照图1所示的IPD-ePACE模型来获得清晰的认识。

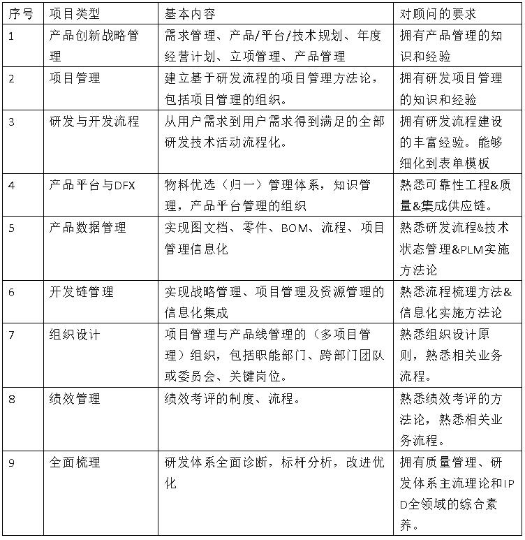
IPD改进项目可以分为九种基本类型及其组合:
表 1:IPD改进项目类型表

IPD咨询项目失败可以分为如下三类原因:
1)项目实施方法不当
2)顾问选择不当
3)项目选择不当。
实施方法不当、顾问选择不当的情形,可以通过总结经验改善实施方法或参照表1对顾问的要求更换顾问,就有继续成功推进的可能,这时顾问的素质是项目成败的关键因素。
项目选择不当属于先天不足,如果项目选择不符合企业的生态和发展的成熟度阶段,则项目实施就如同空中建楼阁,必定失败。
IPD体系是一个以客户为中心围绕着产品创新展开的系统工程,一个短期的咨询项目完成全部的IPD咨询是不可能的。例如华为公司从1998年引入IPD咨询,到2003年流程与项目管理基本成形,再到2008年为IBM咨询顾问举办答谢宴为建设完成标志,中间有十年的时间。迈瑞医疗则从2002年开始到2006年纽交所上市时研发流程与项目管理基本成形,到2013年建成全要素的MPI(医疗器械产品创新体系),其间有十一年。这十余年间几乎包含了全部上述9类IPD改进项目。
在IPD体系建设过程中,流程表单模板是有形的成果,而理念和经验的积累是无形的成果。IPD体系建设失败的一个重要特征就是只有有形成果,缺失无形成果。而无形成果必须在实践中形成,同时又是验证或改进有形成果价值的唯一方法。
如下是比较合理的IPD改进项目顺序和组合。参照这个顺序和组合实施IPD改进项目,短期内就会收到明显的成效,士气高涨,从而大幅度提高IPD体系建设的成功率。
表 2:比较合理的IPD改进项目顺序和组合

